南京招标投标云网
心博网页版主办
省政府办公厅心博网页版印发江苏省工程建设
项目审批制度改革实施方案的通知
(苏政办发〔2019〕53号)
各设区市人民政府,省各委办厅局,省各直属单位:
《江苏省工程建设项目审批制度改革实施方案》已经省人民政府同意,现印发给你们,请认真贯彻落实。
江苏省人民政府办公厅
2019年6月2日
(此件公开发布)
江苏省工程建设项目审批制度改革实施方案
为贯彻《国务院办公厅心博网页版全面开展工程建设项目审批制度改革的实施意见》(国办发〔2019〕11号)精神,扎实推进我省工程建设项目审批制度改革,制定本实施方案。
一、总体要求和目标
以习近平新时代中国特色社会主义思想为指导,深入贯彻党的十九大精神,认真落实国务院心博网页版全面开展工程建设项目审批制度改革的工作部署,以房屋建筑和城市基础设施等工程为主要对象(不包括特殊工程和交通、水利、能源等领域的重大工程),在巩固“不见面审批(服务)”改革成果的基础上,对工程建设项目审批制度实施全流程、全覆盖改革,统一审批流程、统一信息数据平台、统一审批管理体系、统一监管方式,更好更快方便企业和群众办事,着力打造一流营商环境,为高质量发展走在前列提供有力支撑。
2019年上半年,全省工程建设项目审批时间压缩至100个工作日以内,省和设区市初步建成工程建设项目审批制度框架和信息数据平台;到2019年底,工程建设项目审批管理系统与相关系统平台互联互通;2020年底前,按照国家统一要求,基本建成工程建设项目审批和管理体系。其中,100个工作日的审批总时限包括行政审批、备案和依法由审批部门组织、委托或购买服务的技术审查和中介服务,以及市政公用服务报装等办理时间。
二、统一审批流程
(一)精简审批环节。
1﹒精简审批事项。2019年二季度,全面梳理审批事项,并按照取消事项、保留但减少审批前置条件或者简化申请材料的分类处理原则,对所有审批事项提出处理意见。
2﹒下放审批权限。2019年二季度,按照方便企业和群众办事的原则,制定并实施配套制度,明确下放或者委托下级机关审批的事项,以及承接相关审批事项的审批部门、审批要求等。
3﹒合并审批事项。2019年二季度,确定合并审批事项目录,制定并实施审批事项合并办理的具体规定,明确审批主体、办事流程和完成时限等。
4﹒转变管理方式。2019年二季度,对于能够用征求相关部门意见方式替代的审批事项,调整为部门间内部协作事项,确定具体的调整事项、管理方式和相关要求等。
5﹒调整审批时序。将地震安全性评价调整到工程设计前完成;将环境影响评价、节能评价、文物资源评估等评估评价和取水许可等事项调整到开工前完成;可以将用地预审意见作为使用土地证明文件申请办理建设工程规划许可证;将供水、供电、燃气、热力、排水、通信等市政公用基础设施报装提前到开工前办理,在工程施工阶段完成相关设施建设,竣工验收后直接办理接入事宜。各地结合实际,调整有关评估评价、行政审批、市政公用服务等各类事项的办理时序,并在分类审批流程图和办事指南中予以明确。
(二)规范审批事项。
本着合法、精简、效能原则,全面清理我省工程建设项目审批事项,统一审批事项和法律依据,逐步形成全省统一的审批事项名称、申请材料和审批时限。制定省和设区市工程建设项目审批事项清单,明确各审批事项的适用范围和前置条件,并实行动态管理。下级政府制定的审批事项清单原则上要与上级政府审批事项清单一致,超出上级政府审批事项清单范围的,要报上级机关备案,并说明理由。2019年二季度,各设区市人民政府将审批事项清单报送省工程建设项目审批制度改革领导小组办公室备案,省政府将审批事项清单报送住房城乡建设部备案。
(三)合理划分审批阶段。
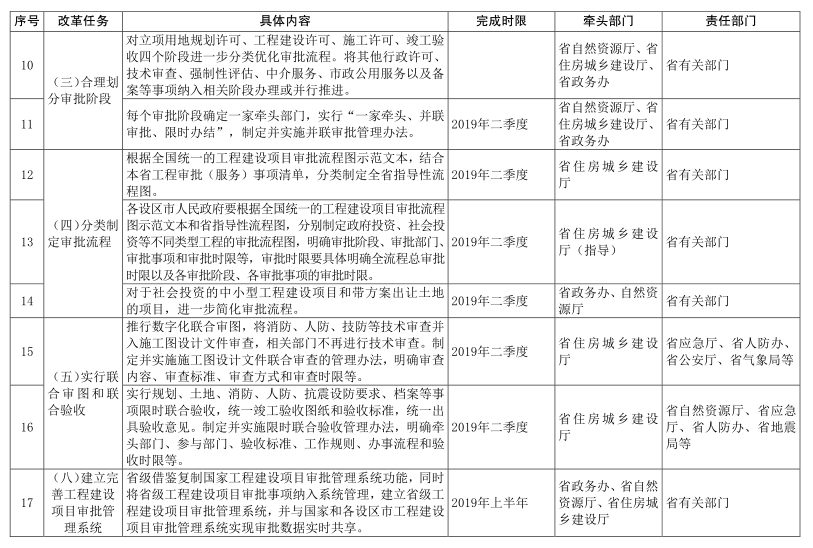
1﹒按照将工程建设项目审批流程划分为立项用地规划许可、工程建设许可、施工许可、竣工验收四个阶段的基本要求,遵循审批阶段“只少不多”原则,进一步分类优化审批流程。在此基础上,将其他行政许可、技术审查、强制性评估、中介服务、市政公用服务及备案等事项纳入相关阶段办理或并行推进。
2﹒每个审批阶段确定一家牵头部门,实行一家牵头、并联审批、限时办结。省自然资源厅牵头组织协调立项用地规划许可和工程建设许可两个阶段,省住房城乡建设厅牵头组织协调施工许可和竣工验收两个阶段,省政务办协同做好四个阶段相关工作,各地四个阶段的牵头部门由当地人民政府确定。2019年二季度,制定并实施并联审批管理办法。
(四)分类制定审批流程。
2019年二季度,根据全国统一的工程建设项目审批流程图示范文本,结合本省工程审批(服务)事项清单,分类制定全省指导性流程图。各设区市人民政府要根据全国统一的工程建设项目审批流程图示范文本和省指导性流程图,分别制定政府投资、社会投资等不同类型工程的审批流程图,明确审批阶段、审批部门、审批事项和审批时限等。审批时限要具体明确全流程总审批时限以及各审批阶段、各审批事项的审批时限。同时,可结合工程建设项目类型、投资类别、规模大小等实际,进一步明确工程建设项目的划分依据和类别,梳理合并审批流程。对于社会投资的中小型工程建设项目和带方案出让土地的项目,进一步简化审批流程。
(五)实行联合审图和联合验收。
1﹒推行数字化联合审图,将消防、人防、技防等技术审查并入施工图设计文件审查,相关部门不再进行技术审查。2019年二季度,制定并实施施工图设计文件联合审查的管理办法,明确审查内容、审查标准、审查方式和审查时限等。
2﹒实行规划、土地、消防、人防、抗震设防要求、档案等事项限时联合验收,统一竣工验收图纸和验收标准,统一出具验收意见。对于验收涉及的测绘工作,实行一次委托、联合测绘、成果共享。2019年二季度,制定并实施限时联合验收管理办法,明确牵头部门、参与部门、验收标准、工作规则、办事流程和验收时限等。
(六)推行区域评估。
在各类开发区、工业园区、新区和其他有条件的区域,由政府统一组织对各类评估评价事项实行区域评估,具体实施范围由各设区市人民政府确定。实行区域评估的区域,相关部门应根据区域评估结果在土地出让或划拨前告知建设单位相关要求。2019年二季度,各设区市人民政府制定并实施区域评估细则,明确实施区域评估的主体、实施范围、内容、方式,以及加强事中事后监管的具体措施等。
(七)推行告知承诺制。
1﹒2019年二季度,各设区市人民政府制定并实施工程建设项目审批告知承诺制管理办法,明确告知承诺制的具体要求以及加强事中事后监管的措施等。
2.有可能对工程质量安全、公共安全、生态环境保护产生严重后果的审批事项,不实行告知承诺制;对存在质量安全较大以上隐患、发生质量安全事故、产生较大生态环境影响、造成生态环境破坏,正被政府部门要求限期整改或者处于限制市场行为期限内的申请人,不适用告知承诺制;对位于历史文化保护和城市特色风貌塑造相关区域的工程建设项目,不适用告知承诺制。
三、统一信息数据平台
(一)建立完善工程建设项目审批管理系统。
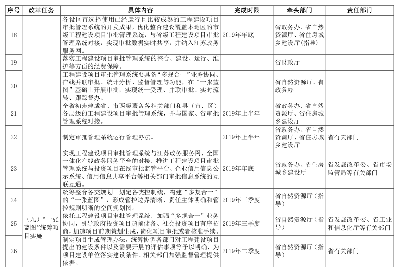
1﹒省级借鉴复制国家工程建设项目审批管理系统功能,同时将省级工程建设项目审批事项纳入系统管理,建立省级工程建设项目审批管理系统,并与国家和各设区市工程建设项目审批管理系统实现审批数据实时共享。各设区市选择使用已经运行且比较成熟的工程建设项目审批管理系统的开发成果,按照横向到边、纵向到底的原则,结合市情,优化整合建设覆盖本地区的市级工程建设项目审批管理系统,与省级工程建设项目审批管理系统对接,实现审批数据实时共享,并纳入江苏政务服务网。省、市工程建设项目审批管理系统应当将审批流程各阶段涉及的审批事项全部纳入审批管理系统,通过审批管理系统在线监控审批部门的审批行为。落实工程建设项目审批管理系统整合、建设、运行、维护等方面的经费保障。
2﹒地方工程建设项目审批管理系统要具备“多规合一”业务协同、在线并联审批、统计分析、监督管理等功能,在“一张蓝图”基础上开展审批,实现统一受理、并联审批、实时流转、跟踪督办。
3﹒以应用为导向,打破“信息孤岛”,依托江苏政务服务网,完善工程建设项目审批管理系统。2019年上半年,全省初步建成省、市两级覆盖各相关部门和县(市、区)各层级的工程建设项目审批管理系统,并分别与国家、省审批管理系统对接;制定审批管理系统运行管理办法。2019年底前,实现工程建设项目审批管理系统与江苏政务服务网、全国一体化在线政务服务平台的对接,推进工程建设项目审批管理系统与投资项目在线审批监管平台、企业信用信息公示系统、信用信息共享平台等相关信息系统的互联互通。
四、统一审批管理体系
(一)“一张蓝图”统筹项目实施。
1﹒2019年三季度,统筹整合各类规划,划定各类控制线,构建“多规合一”的“一张蓝图”,形成管控边界清晰、责任主体明确和管控规则明晰的空间规划图。依托工程建设项目审批管理系统,加强“多规合一”业务协同,引导政府投资项目超前储备、社会投资项目有序招商,加速项目前期策划生成,简化项目审批或者核准手续。省级“多规合一”业务协同工作由省自然资源厅牵头,市级牵头部门由各设区市人民政府确定。
2﹒2019年二季度,制定项目生成管理办法,统筹协调各部门对工程建设项目提出的建设条件以及需要开展的评估事项等予以明确,为项目建设单位落实建设条件、相关部门加强监督管理提供依据。
(二)“一个窗口”提供综合服务。
1﹒2019年二季度,统一制定全省“一窗受理”的工作规程,明确线上线下“一个窗口”提供综合服务的具体措施和运行规则,增强政务中心和政务大厅“一个窗口”提供综合服务的功能,发挥服务企业群众、监督协调审批的作用。
2﹒整合所有工程建设项目审批部门和市政公用单位分散设立的相关服务窗口,在政务大厅设立工程建设项目审批综合服务窗口。建立完善“前台受理、后台审核”机制,通过最大限度的并联,对后台进行实质性整合,真正实现综合服务窗口统一收件、出件,“一个窗口”提供服务和管理。2019年二季度,实现由工程建设项目审批综合服务窗口统一收件、发件、咨询。
3﹒2019年二季度,制定并实施咨询辅导等服务规定。为申请人提供工程建设项目审批咨询、指导、协调和代办等服务,帮助企业了解审批要求,提供相关工程建设项目的申请材料清单,提高申报通过率。
(三)“一张表单”整合申报材料。
1﹒2019年二季度,各审批阶段牵头部门负责组织制定本阶段统一的办事指南、申报表格和材料目录,由同一审批阶段内各审批部门共同使用,每个审批阶段申请人只需提交一套申报材料,实现“一份办事指南、一张申请表单、一套申报材料、完成多项审批”的运作模式。
2﹒建立完善审批清单服务机制,主动为申请人提供项目需要审批的事项清单。明确申报材料共享的具体要求,不同审批阶段的审批部门应当共享申报材料,不得要求申请人重复提交。
(四)“一套机制”规范审批运行。
1﹒2019年二季度,基本建立涵盖工程建设项目审批流程四个阶段的牵头部门负责制、协调机制、督查制度、“多规合一”协同规则、工程建设项目审批管理系统运行规则以及事中事后监管等配套制度,明确部门职责,明晰工作规程,规范审批行为,确保审批各阶段、各环节无缝衔接;建立完善审批协调机制,协调解决部门意见分歧;建立跟踪督办制度,实时跟踪审批办理情况,对全过程实施督办。
2﹒省和设区市人民政府各相关部门要主动加强与同级人大及司法机构的沟通协调配合,做好法规规章、规范性文件和标准规范的立改废释工作,修改或者废止与工程建设项目审批制度改革要求不相符的相关制度,建立依法推进改革的长效机制。2019年年底前,基本完成改革涉及相关地方性法规、规章和规范性文件的立改废释工作。
五、统一监管方式
(一)加强事中事后监管。
建立以“双随机、一公开”监管为基本手段,以重点监管为补充,以信用监管为基础的新型监管机制,落实监管所需机构、人员和经费。以工程质量安全、生态环境保护、历史文化保护和城市特色风貌塑造等为监管主要内容,明确监管方式和时间要求,提高事中事后监管效能,严肃查处违法违规行为。对于实行告知承诺制的审批事项,审批部门应当在规定时间内对承诺人履行承诺的情况进行检查,承诺人未履行承诺的,审批部门要依法撤销行政审批决定并追究承诺人的相应责任。2019年二季度,各设区市人民政府制定并实施加强事中事后监管的相关制度和监督检查办法。
(二)加强信用体系建设。
1﹒2019年二季度,建立并实施红黑名单制度,明确应当列入红黑名单的情形,实行信用分级分类管理,出台工程建设项目审批守信联合激励和失信联合惩戒合作备忘录,对失信企业和从业人员进行严格监管。
2﹒2019年二季度,基本建立信用监管体系,依托工程建设项目审批管理系统,建立工程建设项目审批信用信息平台,完善申请人信用记录,将企业和从业人员违法违规、不履行承诺的失信行为纳入工程建设项目审批管理系统,并与全国信用信息共享平台互联互通。全面公开企业和从业人员违法违规、不履行承诺的失信行为,加强信用信息共享,构建“一处失信、处处受限”的联合惩戒机制。
(三)规范中介和市政公用服务。
推动供水、供电、燃气、热力、排水、通信等市政公用服务全部入驻政务服务大厅,实施统一规范管理,为建设单位提供“一站式”服务。2019年二季度,制定并实施中介和市政公用服务管理制度,实行服务承诺制,明确服务标准和办事流程,规范服务收费。依托工程建设项目审批管理系统建立中介服务网上交易平台,实现对工程建设项目涉及的中介服务行为的全过程监管。
六、加强组织实施
各地各部门要加强对工程建设项目审批制度改革的组织领导,强化统筹协调,细化分解任务,落实经费保障,切实推动各项改革举措落地见效。省级层面建立由省政府主要负责同志任组长的工程建设项目审批制度改革工作领导小组(以下简称省领导小组),领导小组办公室设在省住房城乡建设厅。各设区市人民政府要成立以主要负责同志为组长的领导小组,明确牵头部门,统筹推进本地区工程建设项目审批制度改革。建立上下联动的沟通联系机制,针对重点难点问题制定培训计划、开展业务培训,提高改革实效和业务水平。研究制定工程建设项目审批制度改革督导和评估评价办法,明确督导和评估评价主体、内容、时间等。建立改革公开制度,注重宣传引导,强化信息公开,回应社会关切,营造良好舆论环境。
2019年二季度,各设区市人民政府将本地区实施方案报省领导小组办公室审核,根据审核意见修改完善后以市人民政府名义印发,并报省领导小组办公室备案。南京市按照国家要求继续做好试点工作。
附件:1﹒江苏省工程建设项目审批制度改革领导小组成员名单
2﹒江苏省工程建设项目审批制度改革省级部门任务分解表
附件1
江苏省工程建设项目审批制度改革
领导小组成员名单
组 长:吴政隆 省长
副组长:樊金龙 常务副省长
费高云 副省长
成 员:杨 勇 省政府副秘书长
徐 莹 省政府副秘书长
俞 军 省委编办主任
李侃桢 省发展改革委主任
谢志诚 省工业和信息化厅厅长
程建东 省公安厅副厅长
柳玉祥 省司法厅厅长
储永宏 省财政厅厅长
刘 聪 省自然资源厅厅长
王天琦 省生态环境厅厅长
周 岚 省住房城乡建设厅厅长
陆永泉 省交通运输厅厅长
陈 杰 省水利厅厅长
马明龙 省商务厅厅长
杨志纯 省文化和旅游厅厅长
陈忠伟 省应急厅厅长
陆留生 省政务办主任
朱勤虎 省市场监管局局长
缪志红 省广播电视局局长
戴跃强 省人防办主任
刘尧兴 省地震局局长
翟武全 省气象局局长
袁瑞青 省通信管理局局长
尹积军 省电力公司董事长
领导小组下设办公室,办公室设在省住房城乡建设厅,具体负责工程建设项目审批制度改革的组织协调工作,办公室主任由省住房城乡建设厅厅长周岚兼任,办公室副主任由省发展改革委、省自然资源厅、省住房城乡建设厅、省政务办分管负责同志担任。

.png)
.png)
.png)
.png)